# 桶排序(Bucket Sort)

桶排序,是一种简单的分配排序,其工作原理:假设输入数据服从均匀分布,将数据分到有限数量的桶里,每个桶再分别排序(有可能再使用别的排序算法或是以递归方式继续使用桶排序进行排)。

Bucket Sort

# 1、算法描述

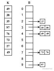
  • 设置一个定量的数组当作空桶;
  • 遍历输入数据,并且把数据一个一个放到对应的桶里去;
  • 对每个不是空的桶进行排序;
  • 从不是空的桶里把排好序的数据拼接起来。

# 2、代码实现

function bucketSort(arr, bucketSize) {
    if (arr.length === 0) {
      return arr;
    }
 
    var i;
    var minValue = arr[0];
    var maxValue = arr[0];
    for (i = 1; i < arr.length; i++) {
      if (arr[i] < minValue) {
          minValue = arr[i];                // 输入数据的最小值
      } else if (arr[i] > maxValue) {
          maxValue = arr[i];                // 输入数据的最大值
      }
    }
 
    // 桶的初始化
    var DEFAULT_BUCKET_SIZE = 5;            // 设置桶的默认数量为5
    bucketSize = bucketSize || DEFAULT_BUCKET_SIZE;
    var bucketCount = Math.floor((maxValue - minValue) / bucketSize) + 1;  
    var buckets = new Array(bucketCount);
    for (i = 0; i < buckets.length; i++) {
        buckets[i] = [];
    }
 
    // 利用映射函数将数据分配到各个桶中
    for (i = 0; i < arr.length; i++) {
        buckets[Math.floor((arr[i] - minValue) / bucketSize)].push(arr[i]);
    }
 
    arr.length = 0;
    for (i = 0; i < buckets.length; i++) {
        insertionSort(buckets[i]);                      // 对每个桶进行排序,这里使用了插入排序
        for (var j = 0; j < buckets[i].length; j++) {
            arr.push(buckets[i][j]);                     
        }
    }
 
    return arr;
}