# Vue 生命周期
# 题目
Vue 每个生命周期都做了什么
# Vue 生命周期

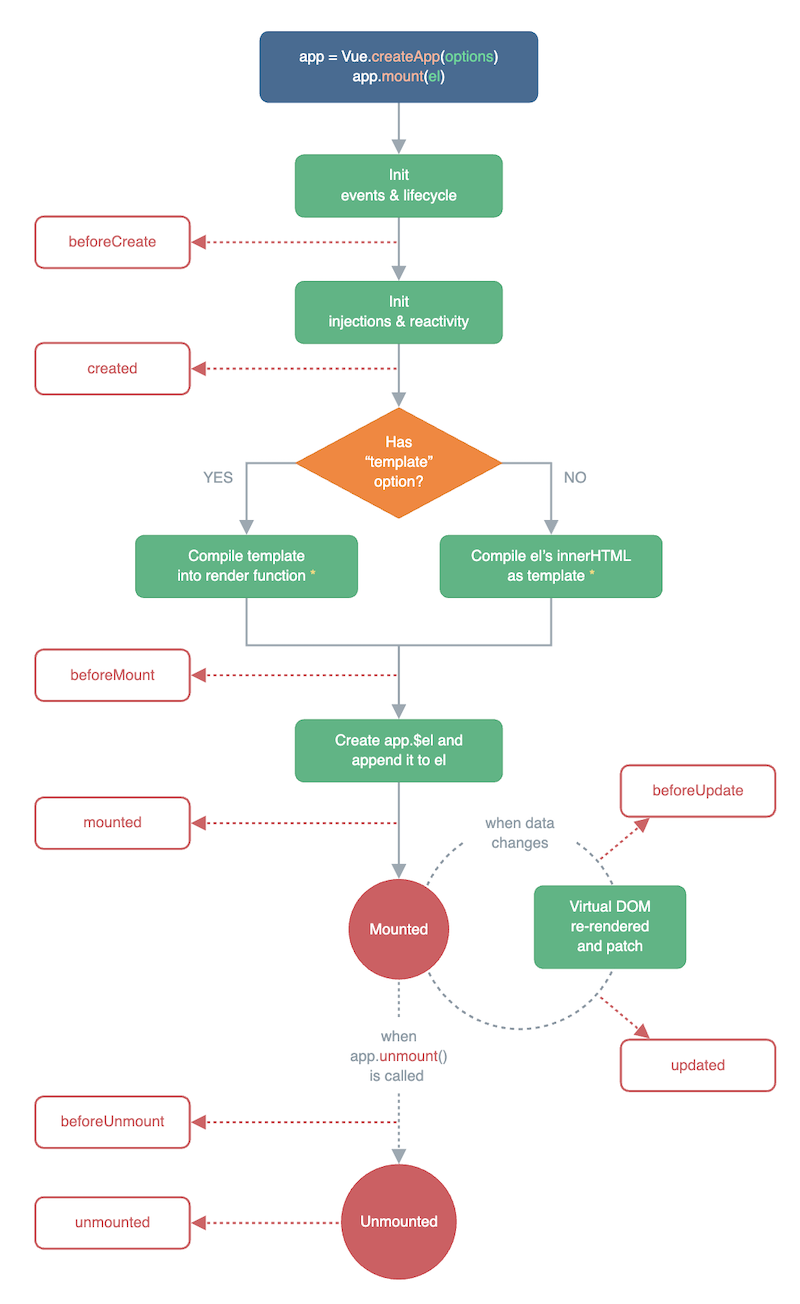
# beforeCreate
初始化一个空的 Vue 实例,data methods 等尚未被初始化,无法调用。
# created
Vue 实例初始化完成,data methods 都已初始化完成,可调用。
但尚未开始渲染模板。
# beforeMount
编译模板,调用 render 函数生成 vdom ,但还没有开始渲染 DOM
# mounted
渲染 DOM 完成,页面更新。组件创建完成,开始进入运行阶段。
# beforeUpdate
在数据发生改变后,DOM 被更新之前被调用。这里适合在现有 DOM 将要被更新之前访问它,比如移除手动添加的事件监听器。
# updated
在数据更改导致的虚拟 DOM 重新渲染和更新完毕之后被调用。
注意,尽量不要在 updated 中继续修改数据,否则可能会触发死循环。
# onActivated
被 keep-alive 缓存的组件激活时调用。
# onDeactivated
被 keep-alive 缓存的组件停用时调用。
# beforeUnmount
组件进入销毁阶段。
卸载组件实例后调用,在这个阶段,实例仍然是完全正常的。
移除、解绑一些全局事件、自定义事件,可以在此时操作。
# unmounted
卸载组件实例后调用。调用此钩子时,组件实例的所有指令都被解除绑定,所有事件侦听器都被移除,所有子组件实例被卸载。
# 连环问:如何正确的操作 DOM
mounted 和 updated 都不会保证所有子组件都挂载完成,如果想等待所有视图都渲染完成,需要使用 $nextTick
mounted() {
this.$nextTick(function () {
// 仅在整个视图都被渲染之后才会运行的代码
})
}
# 连环问:ajax 放在哪个生命周期合适?
一般有两个选择:created 和 mounted ,建议选择后者 mounted 。
执行速度
- 从理论上来说,放在
created确实会快一些 - 但 ajax 是网络请求,其时间是主要的影响因素。从
created到mounted是 JS 执行,速度非常快。 - 所以,两者在执行速度上不会有肉眼可见的差距
代码的阅读和理解
- 放在
created却会带来一些沟通和理解成本,从代码的执行上来看,它会一边执行组件渲染,一边触发网络请求,并行 - 放在
mounted就是等待 DOM 渲染完成再执行网络请求,串行,好理解
所以,综合来看,更建议选择 mounted 。
# 连环问:Composition API 生命周期有何不同
setup代替了beforeCreate和created- 生命周期换成了函数的形式,如
mounted->onMounted参考 https://v3.cn.vuejs.org/api/composition-api.html#%E7%94%9F%E5%91%BD%E5%91%A8%E6%9C%9F%E9%92%A9%E5%AD%90
import { onUpdated, onMounted } from 'vue'
export default {
setup() {
onMounted(() => {
console.log('mounted')
})
onUpdated(() => {
console.log('updated')
})
}
}